文墨新星”绽放求职路:外国语学院全程助力2026届毕业生专场招聘会精准对接
时间:2025-09-23 来源: 作者: 访问量:
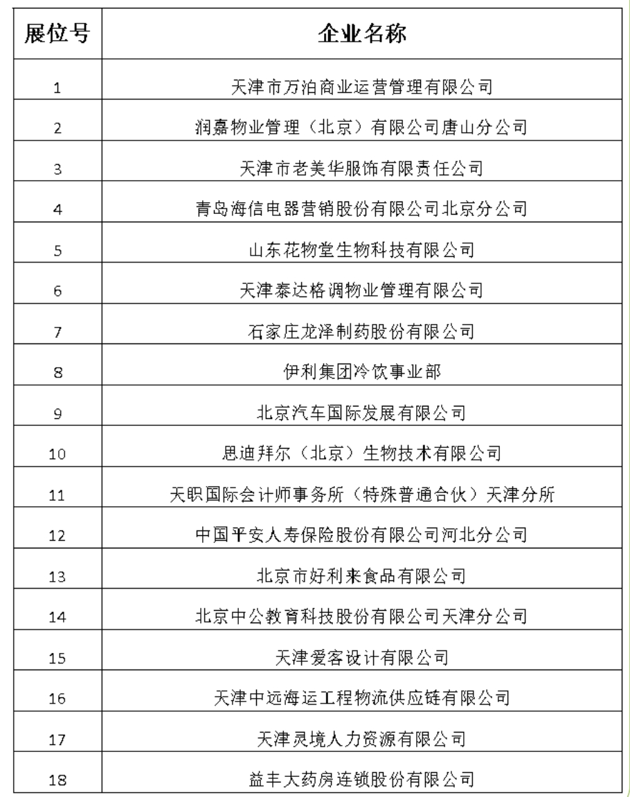
为精准服务经管、文法、外语、艺术等学科毕业生就业需求,推动2026届毕业生高质量就业,9月23日,外国语学院积极协助学校就业部门,在红桥东院食堂成功举办“文墨新星——2026届毕业生经管、文法、外语、艺术类专场招聘会”。学院就业工作团队全程介入、靠前服务,现场与18家用人单位进行了一对一对接咨询,并搭建起集岗位对接、就业指导、政策咨询于一体的综合服务平台,切实助力毕业生与用人单位实现高效精准的双向选择。
精心组织,搭建专业对口对接平台
本次招聘会聚焦文管艺术类学科特色,吸引了来自教育培训、文化传媒、涉外服务、创意设计等领域的四十余家优质企业参加,提供岗位五百余个,高度契合我院及相关学院毕业生专业方向。外国语学院就业工作人员提前介入,协同筛选企业、沟通需求,确保岗位设置与学生能力结构相匹配,为毕业生实现“专业对口、兴趣对接”奠定基础。

双向沟通,深化校企合作与人才共育
学院就业负责人与多家用人单位HR进行深入交流,了解行业对文管外语类人才的最新能力要求,收集企业对课程设置、实习实践等方面的建议。同时,积极邀请企业后续参与学院举办的专场宣讲、校企座谈等活动,推动合作从“招聘会场”延伸至“培养全程”。


外国语学院将持续贯彻“就业服务不断线、精准助力不缺位”的工作理念,以本次专场招聘会为起点,继续拓展校企合作资源、优化就业指导方式,为2026届毕业生的求职之路保驾护航,助力每一位“文墨新星”在职场天空中焕发光彩。
